1. Not old. Vintage. :)

I'm going to build a WEFAX interface

Discussion in 'SIG: Atari 8-Bit Hardware' started by M.D.Baker, Jan 17, 2021.

  1. by Paul "Mclaneinc" Irvine
    Paul "Mclaneinc" Irvine

    Paul "Mclaneinc" Irvine Captain

    Blog Posts:
    3
    shenanigans...But I used a spell checker :) I even cheat messages :)

    No need to worry about a topic drift, its all machine related so all good...

    Think this little device will make people happy..

     
    Graham and M.D.Baker like this.
  2. by Andy Barr
    Andy Barr

    Andy Barr Captain

    Blog Posts:
    0
    They're going at it hammer and tong, Mac!

    Sounds like it will soon come to fruition - brilliant.
     
    Graham likes this.
  3. by Graham
    Graham

    Graham Chief Officer

    Blog Posts:
    6
  4. by M.D.Baker
    M.D.Baker

    M.D.Baker Chief Officer

    Blog Posts:
    3
    I'm sure it will. Though I'm not interested in one internal or external for my XL's since I already have other (IMHO better) alternatives and want to get a Rapidus still, which won't work right with U1MB. I have the equivalent in the Incognito, so I'm not missing out.
     
    Graham likes this.
  5. by M.D.Baker
    M.D.Baker

    M.D.Baker Chief Officer

    Blog Posts:
    3
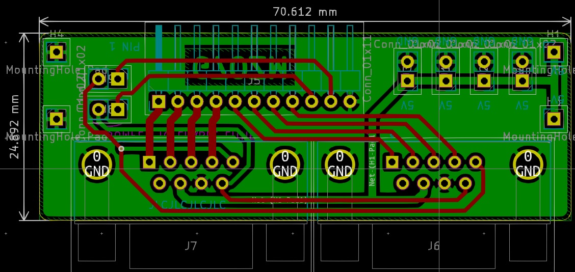
    Looks fantastic Graham! So, how does the ten pin connector work? is that 9-pins for controller port and the 10th is some sort of switch or selection line for the controller ports? Will this allow both ports on each board to be used at the same time? Or is it that there is another ten pin connector that will go on the bottom side? And if so, then what is the tenth pin for?
     
  6. by Graham
    Graham

    Graham Chief Officer

    Blog Posts:
    6
    Oh Dear I went and changed things again.
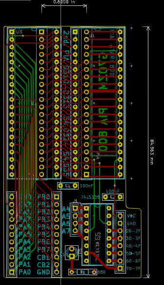
    There are now 11 pins, 8 of these are either PORTA or PORTB bits 0-7 the next 2 pins are either CA1&2 or CB1&2 and the final one is Ground.
    I've just revised the decoder board to match it now has a 22 Pin connector, allowing two bunches of 11 Dupont connectors one for each board. I also added some additional mounting holes to allow the two boards to be stacked, and soldered with long dupont style pins.
    CA1&2 can be very useful, as they can be setup to either input or output a stream of serial data, this is fairly easy to latch in either direction output via 74HC595's or for input 74HC165's, note they are CMOS chips.
    I'll see what I can do later on to show you.
    decoder 1.png decoder 2.png PIA_Address Decoder_7.jpg PIA_Address Decoder_7a.jpg PIA_Address Decoder_7b.jpg PIA_Address Decoder_7cjpg.jpg
     
    Last edited: Jan 18, 2021
    Andy Barr and M.D.Baker like this.
  7. by M.D.Baker
    M.D.Baker

    M.D.Baker Chief Officer

    Blog Posts:
    3
    It's looking fantastic Graham! Certainly much better and cleaner looking than my own DIY stuff would have been with Piggy-backed chips with bunches of wires going every which way and to the ports, following some old DIY instructions for dual PIA's! It will make a nice clean upgrade to my 800 with more advanced abilities drawn out of the PIA than I would have had on my own. I really feel like you deserve more money than just cost of the boards for all the work you've put in, and I'd be very happy to pay you more for all of this!

    This is amazing work Graham! Wow, just wow!
     
    Graham and Andy Barr like this.
  8. by Andy Barr
    Andy Barr

    Andy Barr Captain

    Blog Posts:
    0
    Great to see two retronauts getting all this pleasure from our honourable, homebrewed harmonious hobby.

    By all means, send any excess cash, Matt, to:

    Mattel Aquarius Research...

    LOL ;-)
     
    M.D.Baker and Graham like this.
  9. by Graham
    Graham

    Graham Chief Officer

    Blog Posts:
    6
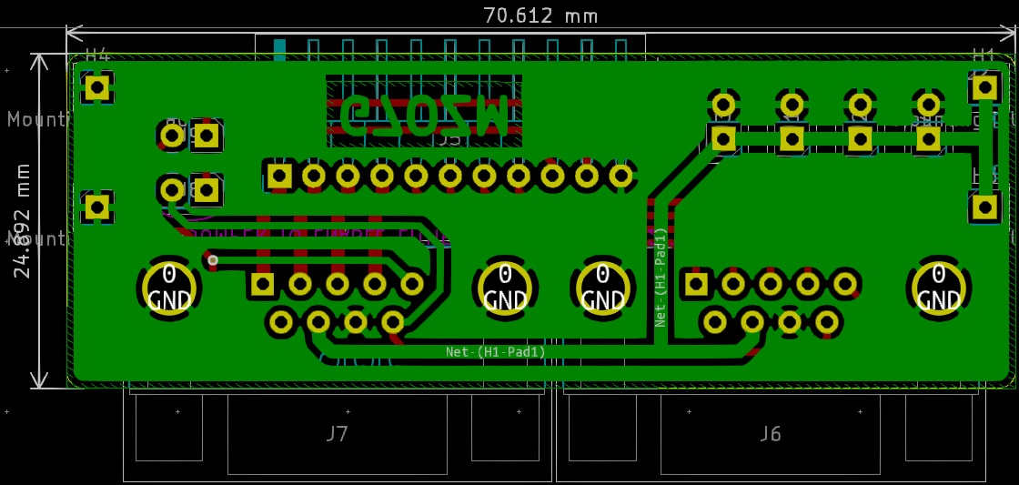
    I decided the bord didn't look very nice with the joining pins so I've layed it out again

    PIA two port board.jpg PIA two port board2.jpg PIA two port board3.jpg PIA two port board4.jpg PIA two port board5.jpg PIA two port board6.jpg PIA two port board7.jpg

    I've attached the circuit(s) in PDF format to download
     

    Attached Files:

    Andy Barr and M.D.Baker like this.
  10. by M.D.Baker
    M.D.Baker

    M.D.Baker Chief Officer

    Blog Posts:
    3
    Thanks! I'll study the PDF's. By the way, what software do you use for designing these? I really have to start designing my boards too, instead of just thinking them up and sketching them on the fly and building them up with wire and bread boards. Though I did buy a bunch of bread board PCB's of different sizes just this past year...but what the hell, I don't think I spent more than $10-20 on them.
     
    Graham and Andy Barr like this.
  11. by Graham
    Graham

    Graham Chief Officer

    Blog Posts:
    6
    Hi Matt
    Edit updated PDF attached..
    The software is KiCAD found Here https://kicad.org/download/
    It's free and has been in development for about 20 years, I guess in the last 4-5 years it's really come along.
    It's a little cheaper:D:D:D than Altium Designer, whom I did pay for a licence for a year that's over $4000 but I did claim it back out of company expenses :D and the workstation PC about $3000 KiCAD runs very nicely on it but I also use a Laptop, the one with a graphics card built in is very good, this one I'm on at the moment is 'o.k'
    I did use Eagle the starter edition, but when Autodesk purchased Eagle, the only way to update the software was to pay a subscription charge in a similar way to Altium. saying that you can do small designs on Eagle but I think they shot themselves in the foot, as Hobbiests are gradually moving to KiCAD as it gets ever more powerful.
    I'd have stayed with them and moved up to a more professional version. but Altium was although expensive a better choice at the time as AutoDesk had only just purchased them and didn't want to fork out and find they pulled the plug on my updated licence.

    There is some learning to do as with any piece of software. taken me about a year, but some of that is unlearning Altium.

    Give it a go, there is plenty of peeps on youtube to help and you can always ask me (not that I know everything about it but I maybe able to help)

    I can recomend this Guy's videos about 30 of them

    Plus Elektor and Digi-Key have there own ones as well.

    and


    Plus Digi Key https://www.youtube.com/playlist?list=PLEBQazB0HUyQmF4Vf0WEeGAGDH0th3wYf

    Have fun should keep you busy for a week or so ;);)
     

    Attached Files:

    Andy Barr and M.D.Baker like this.
  12. by M.D.Baker
    M.D.Baker

    M.D.Baker Chief Officer

    Blog Posts:
    3
    Cool, thanks Graham. I may not actually get to it for a day or two as I've spent the afternoon assembling my Ender3 printer, and now I'm learning to use it and installing Cura software on the PC to make the 3D designs, that will probably take a bit to learn too. I'm very happy with the build quality of this $275 list 3D printer, it's almost all steel and aluminum with just a couple small plastic bits.

    20210118_195436.jpg 20210118_195754.jpg
     
    Graham and Andy Barr like this.
  13. by Graham
    Graham

    Graham Chief Officer

    Blog Posts:
    6
    Hi Matt
    That printer seems very good value for the money, looking forward to seeing what you can do with it :D:D
    When your ready to try out KiCAD I'll email you the design files I used, along with the library parts I've made specific for the Atari. I'm sure they'll come in useful at some point. :)
     
    Andy Barr likes this.
  14. by Graham
    Graham

    Graham Chief Officer

    Blog Posts:
    6

    I must say that the Atari computers keep having new stuff build for them ...
     
    Andy Barr likes this.
  15. by Graham
    Graham

    Graham Chief Officer

    Blog Posts:
    6
    Matt I'm going to have to change the PIA board again as the traces from the original to the extra PIA are likely to cause a problem, and I pushed them even closer to fit in the 22 pin header so I'll redo these before I send off and find they are't reliable !!
     
    M.D.Baker likes this.
  16. by Graham
    Graham

    Graham Chief Officer

    Blog Posts:
    6
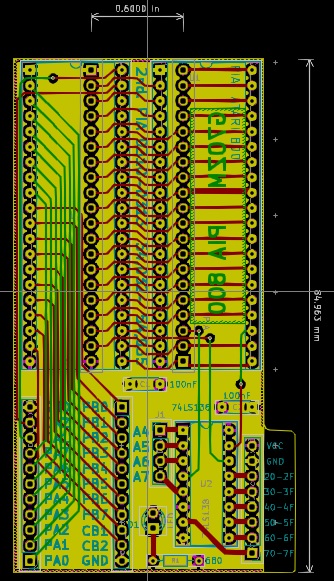
    I've just done some more measurements between the top of the 6520 and the aluminium caseing, and appear to have approximately 10mm clearence directly above, decreasing as I move towards the fron of the computer, however I feel I have some additional room there so the original PIA can be moved forwards a little more. that and the Capacitors I'll lay over or replace, will allow the 2nd PIA to sit behind the 1st. See the attached mock up to see what I mean.
    This will also fit the XE range 65/130/GS and the 1200XL however not the 800XL as it brings the original PIA to far forward. Likewise the 1088XEL/XLD would need particular versions.

    800_1.jpg 800_2.jpg
    Of course the Vero board overhang the pokey socket but the Original PIA in this case is going to be moved back towards the Pokey, It won't however be above it and allows a Pokey Max for stereo as the pins are on the back side away from the PIA.
    The Additional PIA will sit in front of the original, but the output pins will have to go to one side.
    So I've swapped around from what I was doing . :facepalm:
     
    Last edited: Jan 19, 2021
    M.D.Baker and Andy Barr like this.
  17. by Graham
    Graham

    Graham Chief Officer

    Blog Posts:
    6
    O.K. here goes.. Plus updated PDF

    800_A.jpg 800_B.jpg 800_C.jpg 800_D.jpg 800_E.jpg 800_F.jpg 800_LAYOUT_1.jpg 800_LAYOUT_2.jpg
     

    Attached Files:

    M.D.Baker likes this.
  18. by M.D.Baker
    M.D.Baker

    M.D.Baker Chief Officer

    Blog Posts:
    3
    I won't be building a WEFAX interface after all guys. With my new Fujinet, there's no need as there is already a weather service app available in the ever growing list of internet apps like e-mail client server and web browser (still in development). Luckily all I spent so far towards the WEFAX interface is about $10 for an XR2211 IC...hopefully I can find another use for it.

    Check it out!!!

    https://www.howtogeek.com/697300/a-vintage-atari-is-an-amazing-weather-terminal-in-2020/amp/
     
    Graham and Andy Barr like this.
  19. by Andy Barr
    Andy Barr

    Andy Barr Captain

    Blog Posts:
    0
    Wonderful - well spotted, Matt.

    Just showed Bev that article and her eyes went to heaven!!

    Yep, our machines are still far, far from finished.

    As the excellent article says, chaps:

    The Magic of FujiNet...

    [​IMG]
     
    Graham likes this.
  20. by Paul "Mclaneinc" Irvine
    Paul "Mclaneinc" Irvine

    Paul "Mclaneinc" Irvine Captain

    Blog Posts:
    3
    My gawd, an APP for the atari, how could they do such a thing to our beloved machine, reducing it to be a cousin of a mobile phone...

    I prefer, program.....APP is so cheap :)
     
    Graham and Andy Barr like this.
  21. by M.D.Baker
    M.D.Baker

    M.D.Baker Chief Officer

    Blog Posts:
    3
    Then call it a program. I called it an "app" because that's the current buzz word for what are programs. We used it back in the day too, but just used the full word "application." A program is a universal term for any that programs a computer to do something, then you have sub-catagories of programs like games, applications, drivers, whatever.;)
     
    Graham likes this.
  22. by Graham
    Graham

    Graham Chief Officer

    Blog Posts:
    6
    I think I'd better get out one of my esp moduals and program it, as it seems a nice system to use, although using the slow SIO (slow in comparison to PBI I should say)

    EDIT
    I just looked at the Git repositry, seems they don't have code you can upload directly you end up installing a load of programs such as Microshit's Visual Studio IDE and addon's for platformio, then add the ES32 enviroment.. and then you create your own compiled version.
    I can't be bothered with that at the moment, as I'd likely have to build the enviroment in a Virtual machine and make sure it's not 'phoning home', as much Microshit software does.
    For open source they don't help much in the way they produce the PCB files you have their design or start from scratc, from a schematic shows as a picture, then read down to find there are cuts to make on the PCB's as a mistake was made etc. What It dosnt meantion is if the files have been corrected as if the board is wrong then so will be the schematic. and so on.
    Saying that It's great that it's being released and not kept to themselves so you can if you wanted to build your own, something I'm sure I'll do in the future but not just yet ..
    I'll see how Matt gets on when his arrives.
    I did however have the few chips and moduals it required likely the resistos and connectors etc as well. maybe a breadboard and try it out.
     
    Last edited: Jan 20, 2021
    Andy Barr likes this.
  23. by Graham
    Graham

    Graham Chief Officer

    Blog Posts:
    6
    Hi Matt
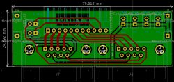
    I had to change the PIA board again today, I run some software to check crosstalk between the traces leading from the additional ports to the connectors, as I routed them with fine traces and close together uder the added PIA.
    I've now extended the PCB forward but only has traces on it so won't cause a problem for the shield. 2021-01-20 16.47.38.jpg
    The original PIA chip moves back towards Pokey by 0.4" and the additional one directly in front.
    The lines infront are not as close as they seem as alternate lines are on opposite sides of the boards.
    Just when printed both sides are printed as if you can see through the board.

    Having printed it off I've attached the print out to header pins placed in the original PIA socket, not in perfect alignment but good enough to check, pokey has a lot more room, although Capasitors still needed lowering to allow PCB to sit down low to miss the shield at the front.
    2021-01-20 16.47.48.jpg

    The two Eleven pin connectors will likely have to have there pins bent towards the back prior to soldering so the connecting duponts miss the shielding.
    Now to work out the best place to find A4 to A7 that are needed :)
     
    Andy Barr and M.D.Baker like this.
  24. by Graham
    Graham

    Graham Chief Officer

    Blog Posts:
    6
    Matt hows the 3D printer going ?? and are you able to join us tommorow late afternoon for you ?



    PIA_800w.jpg PIA_800x.jpg PIA_800y.jpg
     
    Andy Barr likes this.
  25. by M.D.Baker
    M.D.Baker

    M.D.Baker Chief Officer

    Blog Posts:
    3
    @Graham I haven't done anything further with the 3D printer, as getting the Fujinet yesterday distracted me as I started reading about it and it's features and how to get it set-up and running, then I plugged it in to start doing stuff, and wasn't able to do anything because my 800's keyboard stopped working again! I checked all the keys to see if there was a contact issue like I finally found with the space bar the last time, but everything looks good.

    But the last time I had it apart I added some Dupont connectors to the wires going to the CPU board for easier removal in the future, so one or both of them must have come loose while I was putting everything back together. So later today I'm taking her all apart again to look into it. It's not an issue with the POKEYmax itself, I don't think because the audio/visual test in self test mode is still working, so I think it's a loose or pinched wire someplace.

    So, everything else is on hold until I can get my 800 working again. Plus, with the 3D printer I need a version of mini or micro or whatever (so many versions now) that I don't have, so there's no way for me to connect it to the PC right now and get it installed as a printer on my PC to use the software needed to print stuff, etc. The same is actually true of the Fujinet, as I need a USB cable to use software on the PC to install software on the Fujinet before I can start using it's WI-FI abilities and then not need the USB cable again until I need to upgrade firmware, etc. when they release new versions, as they are still adding new abilities to what it can do. So both of those are on hold until I buy a couple more USB cables (the 3D printer and Fujinet, of course, are both using different USB mini/micro/whatever cables!)

    As to joining you tomorrow, if you are talking about another live chat, I still haven't gotten around to getting a mic and camera drivers and whatnot going so I can join those...too much other stuff going on around here!
     
    Graham likes this.

Share This Page